| |
ความเป็นมาของโครงการ |
|
| |
การประชุมคณะรัฐมนตรีเมื่อวันที่ 26 สิงหาคม 2551 มีมติอนุมัติหลักการดำเนินการพัฒนาแหล่งท่องเที่ยวชายฝั่งทะเลอ่าวไทย (Thai Royal Coast หรือ Thailand Riviera) โดยเริ่มดำเนินการในพื้นที่ชายฝั่งทะเลภาคใต้ตอนบน (เพชรบุรี ประจวบคีรีขันธ์ ชุมพร และระนอง) ซึ่งกระทรวงคมนาคมเห็นว่าการดำเนินการดังกล่าว จะเป็นการช่วยฟื้นฟูเศรษฐกิจและสร้างความเชื่อมั่นให้กับประเทศ อีกทั้งเป็นการส่งเสริมการลงทุนในอุตสาหกรรมท่องเที่ยวและบริการของประเทศอีกทางหนึ่ง จึงมอบหมายให้กรมทางหลวงชนบท ซึ่งมีความพร้อมที่จะสนับสนุนการพัฒนาโครงสร้างพื้นฐานในพื้นที่แหล่งท่องเที่ยวดังกล่าว และการประชุมคณะรัฐมนตรีเมื่อวันที่ 6 มีนาคม 2561 มีมติรับทราบแนวทางพัฒนาการท่องเที่ยวในเขตพัฒนาการท่องเที่ยวฝั่งทะเลตะวันตก (Thai Royal Coast หรือ Thailand Riviera) โดยให้หน่วยงานที่เกี่ยวข้องบูรณาการการดำเนินงานร่วมกันเพื่อให้เป็นไปตามแนวทางพัฒนาการท่องเที่ยวดังกล่าว
กรมทางหลวงชนบทได้รับมอบหมายจากกระทรวงคมนาคมให้เป็นหน่วยดำเนินงาน เพื่อขับเคลื่อนโครงการพัฒนาเส้นทางท่องเที่ยวเลียบชายฝั่งทะเลภาคใต้ (Thailand Riviera) โดยได้ดำเนินการศึกษาความเหมาะสม สำรวจออกแบบ และก่อสร้างเส้นทางท่องเที่ยวเลียบชายฝั่งทะเลภาคใต้ ตั้งแต่จังหวัดสมุทรสงครามถึงจังหวัดนราธิวาส ซึ่งในโครงการศึกษาความเป็นไปได้ของเส้นทางท่องเที่ยวเลียบชายฝั่งทะเลภาคใต้ (Thailand Riviera) ช่วงสงขลา - ปัตตานี - นราธิวาส ในระหว่างศึกษาและกิจกรรมการรับฟังความคิดเห็นและการมีส่วนร่วมของประชาชนในพื้นที่จังหวัดสงขลา เทศบาลเมืองเขารูปช้าง จังหวัดสงขลา ได้เสนอโครงการศึกษาและก่อสร้างสะพานเลียบชายฝั่งทะเลเชื่อมถนนชลาทัศน์ - ทางหลวงเก้าเส้ง จะนะ อำเภอเมืองสงขลา จังหวัดสงขลา เป็นโครงการระยะเร่งด่วน เนื่องจากมีปัญหาการจราจรติดขัดและความไม่ปลอดภัยในการใช้รถใช้ถนน แต่ไม่สามารถขยายความกว้างของเขตทางได้ เนื่องจากทั้งสองข้างของเส้นทางเป็นชุมชนที่อยู่อาศัยหนาแน่น ดังนั้น เพื่อเป็นการต่อเติมโครงข่ายการเดินทาง สนับสนุนยุทธศาสตร์ด้านการพัฒนาศักยภาพการท่องเที่ยว จึงจำเป็นต้องดำเนินโครงการก่อสร้างถนนเชื่อมต่อถนนชลาทัศน์กับทางหลวงชนบท สข.2004 บริเวณเขาเก้าเส้ง อำเภอเมืองสงขลา จังหวัดสงขลา เพื่อสนับสนุนนโยบายด้านการท่องเที่ยวของรัฐบาล เติมต่อโครงข่ายของเส้นทางท่องเที่ยวเลียบชายฝั่งทะเลภาคใต้ (Thailand Riviera) ให้มีความสมบูรณ์ อีกทั้งเป็นการแก้ไขปัญหาการจราจรและความเดือดร้อนของประชาชน ในพื้นที่บริเวณเขาเก้าเส้งและพื้นที่โดยรอบ เป็นส่วนสำคัญในการพัฒนาเมืองและยกระดับคุณภาพชีวิตของประชาชนได้อย่างยั่งยืน
กรมทางหลวงชนบท ได้ตรวจสอบข้อมูลของโครงการในเบื้องต้นพบว่าโครงการดังกล่าวมีความเป็นไปได้ทางวิศวกรรม เศรษฐกิจและการลงทุน แต่พื้นที่ในการดำเนินโครงการอยู่ในพื้นที่ชายฝั่งทะเลในระยะ 50 เมตร ห่างจากระดับน้ำทะเลขึ้นสูงสุดตามปกติทางธรรมชาติ และเป็นที่ตั้งของโบราณสถานที่ขึ้นทะเบียนตามกฎหมาย ซึ่งการดำเนินโครงการดังกล่าวต้องปฏิบัติตามข้อระเบียบและกฎหมายที่เกี่ยวข้อง โดยจะต้องทำการศึกษาและจัดทำรายงานการประเมินผลกระทบสิ่งแวดล้อม ตามประกาศกระทรวงทรัพยากรธรรมชาติและสิ่งแวดล้อม เรื่อง กำหนดโครงการ กิจการ หรือการดำเนินการ ซึ่งต้องจัดทำรายงานการประเมินผลกระทบสิ่งแวดล้อม และหลักเกณฑ์ วิธีการ และเงื่อนไขในการจัดทำรายงานการประเมินผลกระทบสิ่งแวดล้อม (ฉบับที่ 2) พ.ศ. 2568 รวมทั้งหลักเกณฑ์ วิธีการ ระเบียบ และกฎหมายอื่น ๆ ที่เกี่ยวข้อง
สำนักสำรวจและออกแบบ กรมทางหลวงชนบท จึงมีความจำเป็นที่ต้องดำเนินการจ้างที่ปรึกษา เนื่องจากโครงการดังกล่าวมีลักษณะงานที่มีความซับซ้อนมาก โดยมีลักษณะงานเป็นการศึกษาความเหมาะสมทางด้านวิศวกรรม เศรษฐกิจและการลงทุน สังคมและสิ่งแวดล้อม เช่น การศึกษาด้านจราจร เพื่อนำมาคัดเลือกแนวสายทาง และ/หรือ รูปแบบโครงการเบื้องต้นที่เหมาะสม รวมไปถึงรูปแบบจุดตัด ทางเชื่อม ทางแยก และรูปแบบโครงสร้างสะพานให้มีความปลอดภัยและมีมาตรฐานตามหลักวิศวกรรม และมีความคุ้มค่าในการลงทุน พร้อมทั้งจัดทำรายงานการประเมินผลกระทบสิ่งแวดล้อม |
|
| |
|
|
| |
วัตถุประสงค์ของโครงการ |
|
| |
| |
1. เพื่อศึกษาความเหมาะสม ศึกษาความคุ้มค่าทางด้านเศรษฐศาสตร์และงานอื่น ๆ ที่เห็นว่าเหมาะสมตามขอบเขตของงาน
ของถนนเชื่อมต่อถนนชลาทัศน์กับทางหลวงชนบท สข.2004 บริเวณเขาเก้าเส้ง อ.เมืองสงขลา จ.สงขลา
2. เพื่อจัดทำรายงานการประเมินผลกระทบสิ่งแวดล้อม ถนนเชื่อมต่อถนนชลาทัศน์กับทางหลวงชนบท สข.2004
บริเวณเขาเก้าเส้ง อ.เมืองสงขลา จ.สงขลา |
|
|
|
| |
|
|
| |
|
|
| |
ประโยชน์ของโครงการ |
|
| |
| |
1. สนับสนุนนโยบายด้านการท่องเที่ยวของรัฐบาล เติมต่อโครงข่ายของเส้นทางท่องเที่ยวเลียบชายฝั่งทะเลภาคใต้
(Thailand Riviera) ให้มีความสมบูรณ์
2. แก้ไขปัญหาการจราจรและความเดือดร้อนของประชาชนในพื้นที่บริเวณเขาเก้าเส้งและพื้นที่โดยรอบ
3. ให้การเดินทางของประชาชน นักท่องเที่ยว และผู้ใช้รถใช้ถนน เกิดความสะดวกและปลอดภัยในการสัญจร ลดระยะเวลา
และระยะทางในการเดินทาง |
|
|
|
| |
|
|
| |
|
|
| |
ที่ตั้งและบริเวณพื้นที่ศึกษาโครงการ |
|
| |
พื้นที่ศึกษาของโครงการตาม TOR จะเชื่อมต่อถนนชลาทัศน์กับทางหลวงชนบท สข.2004 บริเวณ เขาเก้าเส้ง อำเภอเมืองสงขลา จังหวัดสงขลา เป็นถนนเลียบชายหาด ครอบคลุมพื้นที่ศึกษา 2 ตำบล 1 อำเภอ 1 จังหวัด ได้แก่ ตำบลบ่อยาง และตำบลเขารูปช้าง อำเภอเมืองสงขลา จังหวัดสงขลา โดยครอบคลุมพื้นที่ชุมชน/หมู่บ้าน ทั้งสิ้น 24 ชุมชน/หมู่บ้าน ในเขตพื้นที่องค์กรปกครองส่วนท้องถิ่น 2 แห่ง ได้แก่ 22 ชุมชน ในตำบลบ่อยาง เขตเทศบาลนครสงขลา และ 2 หมู่บ้าน ในตำบลเขารูปช้าง เขตเทศบาลเมืองเขารูปช้าง

แผนที่ตั้งโครงการและบริเวณพื้นที่ศึกษาโครงการ
|
|
| |
|
|
| |
ขอบข่ายของงานและหน้าที่ของที่ปรึกษา |
|
| |
| |
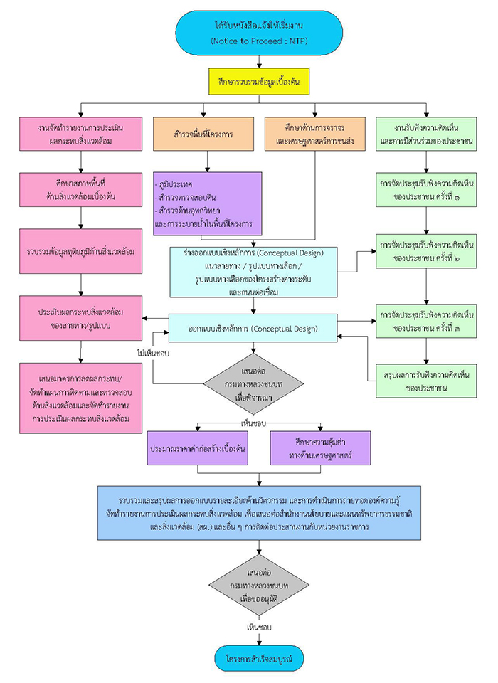
1. งานรวบรวมและศึกษาข้อมูลแนวถนนโครงการ รวมทั้งบริเวณที่มีผลกระทบกับถนนโครงการ
2. งานสำรวจพื้นที่โครงการเบื้องต้น
3. งานศึกษาผลกระทบทางด้านวิศวกรรมจราจรบริเวณถนนโครงการและส่วนต่อเนื่อง
4. งานสำรวจและจัดเก็บข้อมูลด้านการจราจรพร้อมการคาดการณ์ปริมาณจราจร
5. งานจัดทำแนวสายทาง และ/หรือรูปแบบโครงการเบื้องต้น
6. งานจัดการประชาสัมพันธ์โครงการ
7. งานรับฟังความคิดเห็นและการมีส่วนร่วมของประชาชน
8. การนำเสนอผลการคัดเลือกแนวสายทาง และ/หรือ รูปแบบโครงการที่เหมาะสม
9. งานจัดทำรายงานการประเมินผลกระทบสิ่งแวดล้อม
10. งานสำรวจตรวจสอบสภาพดินเบื้องต้น
11. งานออกแบบเชิงหลักการ (Conceptual Design)
12. การประสานงานกับหน่วยงานที่เกี่ยวข้อง
13. การประมาณราคาค่าก่อสร้างเบื้องต้น
14. การวิเคราะห์ผลตอบแทนทางด้านการลงทุนและค่าความเสี่ยงในการลงทุน |
|
|
|
| |
|
|
| |
ขั้นตอนการดำเนินงาน |
|
| |
 |
|
| |
|
|
| |
|
|